令和8年02月定例月議会 議会報告会
問い合わせ番号:17756-1744-5046 更新日:2026年 4月 20日
2月定例月議会については、従来の対面形式での議会報告は行わず、動画などで議案審査の報告をすることとなりました。各委員会の報告は以下のとおりです。
また、閲覧後はアンケートにご協力ください。
(アンケート受付期間 令和8年5月20日(水)午後5時まで)
※各委員会の報告における議員の発言については、議会として統一されたものばかりでなく、個々の議員の主観も交えたものであることをご理解ください。
※動画、資料には生成AIを活用して作成したものがあります。誤情報が含まれる可能性があるため、あらかじめご了承ください。
各常任委員会からの報告
総務常任委員会
知と交流の拠点施設整備事業に関する報告書
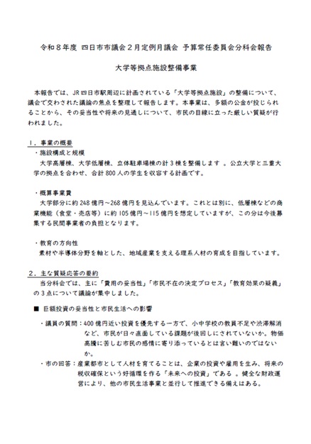
大学等拠点施設整備事業に関する報告書
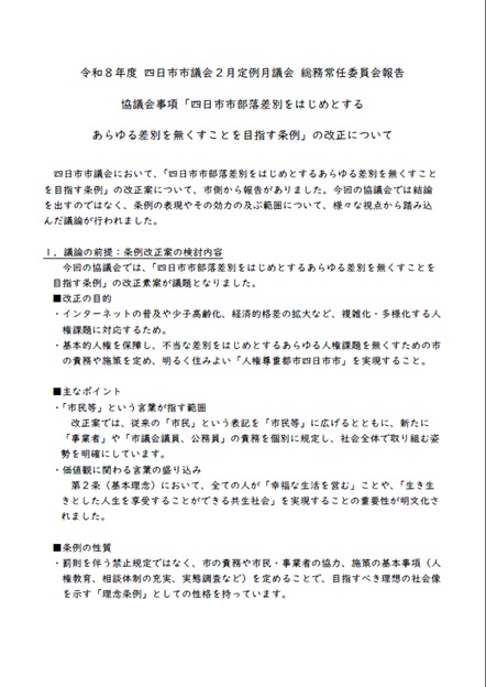
「四日市市部落差別をはじめとするあらゆる差別を無くすことを目指す条例」の改正に関する報告書
教育民生常任委員会
産業生活常任委員会
都市・環境常任委員会
アンケート
受付期間 令和8年5月20日(水) 午後5時まで
このページに関するお問い合わせ先
三重県四日市市諏訪町1番5号(本庁舎10F)
電話番号:059-354-8257
FAX番号:059-354-8304


